Instance Verification Kit (IVK)
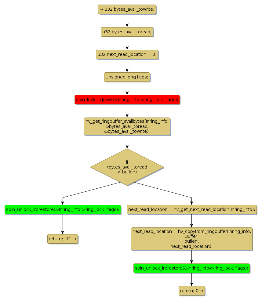
spin lock @ [11322+50+/linux-3.19-rc1/drivers/hv/ring_buffer.c]
Instance Signature: ring_lock
|
The Matching Pair Graph:
|
|
Function Name
|
Control Flow Graph (CFG)
|
Events Flow Graph (EFG)
|
Source Correspondence
|
|
hv_ringbuffer_peek
|
|
|
[11125+18+/linux-3.19-rc1/drivers/hv/ring_buffer.c]
|